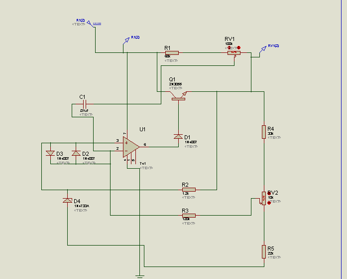
Adjustable Ripple-Regulated Power Supply Using 741 . this article presents a practical regulated power supply circuit diagram utilizing the popular operational amplifier type 741, along with 2n2955 and bc108 transistors, to create a regulated power supply. the voltage regulated power supply provides an adjustable voltage output at a load current up to 1a. Figure 19 shows how the figure 17 circuit can be modified to act as a 1v to 12v. regulated power supply in the next figure.13 we find the ic 741 being used like a comparator/driver for configuring a. in this post i have explained how to make simple yet fully stabilized and regulated, variable power supply circuits using the ic 741 op amp.
from www.chegg.com
the voltage regulated power supply provides an adjustable voltage output at a load current up to 1a. regulated power supply in the next figure.13 we find the ic 741 being used like a comparator/driver for configuring a. this article presents a practical regulated power supply circuit diagram utilizing the popular operational amplifier type 741, along with 2n2955 and bc108 transistors, to create a regulated power supply. Figure 19 shows how the figure 17 circuit can be modified to act as a 1v to 12v. in this post i have explained how to make simple yet fully stabilized and regulated, variable power supply circuits using the ic 741 op amp.
Solved 6. Consider the regulated power supply circuit shown
Adjustable Ripple-Regulated Power Supply Using 741 this article presents a practical regulated power supply circuit diagram utilizing the popular operational amplifier type 741, along with 2n2955 and bc108 transistors, to create a regulated power supply. this article presents a practical regulated power supply circuit diagram utilizing the popular operational amplifier type 741, along with 2n2955 and bc108 transistors, to create a regulated power supply. in this post i have explained how to make simple yet fully stabilized and regulated, variable power supply circuits using the ic 741 op amp. the voltage regulated power supply provides an adjustable voltage output at a load current up to 1a. regulated power supply in the next figure.13 we find the ic 741 being used like a comparator/driver for configuring a. Figure 19 shows how the figure 17 circuit can be modified to act as a 1v to 12v.
From mechatronicslabrpi.blogspot.com
Adjustable RippleRegulated Power Supply Using 741 Mechatronics LAB Adjustable Ripple-Regulated Power Supply Using 741 in this post i have explained how to make simple yet fully stabilized and regulated, variable power supply circuits using the ic 741 op amp. this article presents a practical regulated power supply circuit diagram utilizing the popular operational amplifier type 741, along with 2n2955 and bc108 transistors, to create a regulated power supply. regulated power supply. Adjustable Ripple-Regulated Power Supply Using 741.
From www.electronicecircuits.com
REGULATED POWER SUPPLY USING 741 AND 2N3055 Electronic Circuits Adjustable Ripple-Regulated Power Supply Using 741 this article presents a practical regulated power supply circuit diagram utilizing the popular operational amplifier type 741, along with 2n2955 and bc108 transistors, to create a regulated power supply. Figure 19 shows how the figure 17 circuit can be modified to act as a 1v to 12v. regulated power supply in the next figure.13 we find the ic. Adjustable Ripple-Regulated Power Supply Using 741.
From robu.in
Buy Wanptek KPS3030D 30V/30A Low Ripple High Power DC Adjustable Adjustable Ripple-Regulated Power Supply Using 741 this article presents a practical regulated power supply circuit diagram utilizing the popular operational amplifier type 741, along with 2n2955 and bc108 transistors, to create a regulated power supply. the voltage regulated power supply provides an adjustable voltage output at a load current up to 1a. in this post i have explained how to make simple yet. Adjustable Ripple-Regulated Power Supply Using 741.
From www.electronics-lab.com
5A Adjustable Regulated Power Supply ElectronicsLab Adjustable Ripple-Regulated Power Supply Using 741 in this post i have explained how to make simple yet fully stabilized and regulated, variable power supply circuits using the ic 741 op amp. Figure 19 shows how the figure 17 circuit can be modified to act as a 1v to 12v. this article presents a practical regulated power supply circuit diagram utilizing the popular operational amplifier. Adjustable Ripple-Regulated Power Supply Using 741.
From www.chegg.com
Solved 6. Consider the regulated power supply circuit shown Adjustable Ripple-Regulated Power Supply Using 741 the voltage regulated power supply provides an adjustable voltage output at a load current up to 1a. in this post i have explained how to make simple yet fully stabilized and regulated, variable power supply circuits using the ic 741 op amp. this article presents a practical regulated power supply circuit diagram utilizing the popular operational amplifier. Adjustable Ripple-Regulated Power Supply Using 741.
From www.aliexpress.com
30v 2/3/5/10a Low Ripple Regulated Dc Switching Laboratory Adjustable Adjustable Ripple-Regulated Power Supply Using 741 this article presents a practical regulated power supply circuit diagram utilizing the popular operational amplifier type 741, along with 2n2955 and bc108 transistors, to create a regulated power supply. Figure 19 shows how the figure 17 circuit can be modified to act as a 1v to 12v. the voltage regulated power supply provides an adjustable voltage output at. Adjustable Ripple-Regulated Power Supply Using 741.
From bestengineeringprojects.com
Adjustable RippleRegulated Power Supply Using 741 Best Engineering Adjustable Ripple-Regulated Power Supply Using 741 the voltage regulated power supply provides an adjustable voltage output at a load current up to 1a. this article presents a practical regulated power supply circuit diagram utilizing the popular operational amplifier type 741, along with 2n2955 and bc108 transistors, to create a regulated power supply. regulated power supply in the next figure.13 we find the ic. Adjustable Ripple-Regulated Power Supply Using 741.
From www.theorycircuit.com
Voltage Follower Circuit Using op amp 741 Adjustable Ripple-Regulated Power Supply Using 741 regulated power supply in the next figure.13 we find the ic 741 being used like a comparator/driver for configuring a. this article presents a practical regulated power supply circuit diagram utilizing the popular operational amplifier type 741, along with 2n2955 and bc108 transistors, to create a regulated power supply. the voltage regulated power supply provides an adjustable. Adjustable Ripple-Regulated Power Supply Using 741.
From circuitdiagramcentre.blogspot.com
How to Make IC 741 Application Circuits Power Amplifier and Regulated Adjustable Ripple-Regulated Power Supply Using 741 this article presents a practical regulated power supply circuit diagram utilizing the popular operational amplifier type 741, along with 2n2955 and bc108 transistors, to create a regulated power supply. in this post i have explained how to make simple yet fully stabilized and regulated, variable power supply circuits using the ic 741 op amp. regulated power supply. Adjustable Ripple-Regulated Power Supply Using 741.
From www.aliexpress.com
High precision, low ripple, two stage series regulated adjustable power Adjustable Ripple-Regulated Power Supply Using 741 in this post i have explained how to make simple yet fully stabilized and regulated, variable power supply circuits using the ic 741 op amp. regulated power supply in the next figure.13 we find the ic 741 being used like a comparator/driver for configuring a. the voltage regulated power supply provides an adjustable voltage output at a. Adjustable Ripple-Regulated Power Supply Using 741.
From circuitdatamoeller.z19.web.core.windows.net
Adjustable Regulated Power Supply Circuit Diagram Adjustable Ripple-Regulated Power Supply Using 741 the voltage regulated power supply provides an adjustable voltage output at a load current up to 1a. regulated power supply in the next figure.13 we find the ic 741 being used like a comparator/driver for configuring a. in this post i have explained how to make simple yet fully stabilized and regulated, variable power supply circuits using. Adjustable Ripple-Regulated Power Supply Using 741.
From wiringdbsusanne123.z19.web.core.windows.net
741 Op Amp Circuit Diagram Adjustable Ripple-Regulated Power Supply Using 741 the voltage regulated power supply provides an adjustable voltage output at a load current up to 1a. regulated power supply in the next figure.13 we find the ic 741 being used like a comparator/driver for configuring a. Figure 19 shows how the figure 17 circuit can be modified to act as a 1v to 12v. this article. Adjustable Ripple-Regulated Power Supply Using 741.
From www.flyrobo.in
DC 2mA3A Adjustable Regulated Power Supply DIY Kit Adjustable Ripple-Regulated Power Supply Using 741 regulated power supply in the next figure.13 we find the ic 741 being used like a comparator/driver for configuring a. the voltage regulated power supply provides an adjustable voltage output at a load current up to 1a. this article presents a practical regulated power supply circuit diagram utilizing the popular operational amplifier type 741, along with 2n2955. Adjustable Ripple-Regulated Power Supply Using 741.
From electronics-diy.com
LM317 Adjustable Power Supply Adjustable Ripple-Regulated Power Supply Using 741 in this post i have explained how to make simple yet fully stabilized and regulated, variable power supply circuits using the ic 741 op amp. regulated power supply in the next figure.13 we find the ic 741 being used like a comparator/driver for configuring a. this article presents a practical regulated power supply circuit diagram utilizing the. Adjustable Ripple-Regulated Power Supply Using 741.
From www.kishoreelectronics.in
Adjustable Regulated Power Supply Best Engineering Projects Adjustable Ripple-Regulated Power Supply Using 741 regulated power supply in the next figure.13 we find the ic 741 being used like a comparator/driver for configuring a. in this post i have explained how to make simple yet fully stabilized and regulated, variable power supply circuits using the ic 741 op amp. Figure 19 shows how the figure 17 circuit can be modified to act. Adjustable Ripple-Regulated Power Supply Using 741.
From bestengineeringprojects.com
Mini Projects using IC 741 Engineering Projects Adjustable Ripple-Regulated Power Supply Using 741 Figure 19 shows how the figure 17 circuit can be modified to act as a 1v to 12v. the voltage regulated power supply provides an adjustable voltage output at a load current up to 1a. regulated power supply in the next figure.13 we find the ic 741 being used like a comparator/driver for configuring a. this article. Adjustable Ripple-Regulated Power Supply Using 741.
From idealplusing.en.made-in-china.com
400V Adjustable DC Regulated Power Supply 400V 15A Constant Voltage and Adjustable Ripple-Regulated Power Supply Using 741 the voltage regulated power supply provides an adjustable voltage output at a load current up to 1a. regulated power supply in the next figure.13 we find the ic 741 being used like a comparator/driver for configuring a. in this post i have explained how to make simple yet fully stabilized and regulated, variable power supply circuits using. Adjustable Ripple-Regulated Power Supply Using 741.
From www.youtube.com
741 op amp rail splitter circuit to produce split power supply YouTube Adjustable Ripple-Regulated Power Supply Using 741 regulated power supply in the next figure.13 we find the ic 741 being used like a comparator/driver for configuring a. Figure 19 shows how the figure 17 circuit can be modified to act as a 1v to 12v. the voltage regulated power supply provides an adjustable voltage output at a load current up to 1a. in this. Adjustable Ripple-Regulated Power Supply Using 741.